When you first start playing with crystal radios using a little high impedance ear phone and no batteries it is pretty cool. Then after about an hour your ear starts to hurt. That’s the point when you start thinking about wanting an amplifier and speaker to listen in comfort. The easiest way of obtaining a nice little amplifier is to buy one of these little Radio Shack P/N 2771008’s:

These work fine for strong or local signals. The problem with them is that the input impedance is only about 5K ohms. That tends to “load” the crystal radio heavily and reduce the signal level. Fainter stations may not come in at all.
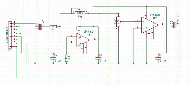
When you are ready to make another performance jump it’s time to go to a custom circuit consisting of a 741 operational amplifier (“op-amp”) driving a 386 power op amp.

This arrangement offers very high input impedance so the radio is not loaded nearly as heavily. This is the one I made using KICAD and Osh Park.

Now I have several new stations to listen to. I am going to make this board directly available to the public. You can order the board without components from my Osh Park “Shared” folder here:
https://oshpark.com/projects/3Xk3ME4G
My cost was about $12USD for a minimum run of three boards. The components are all available from Digikey. I will list them shortly. I think it all cost about $25 per board.
Stay Tuned (I have to go shovel snow.)