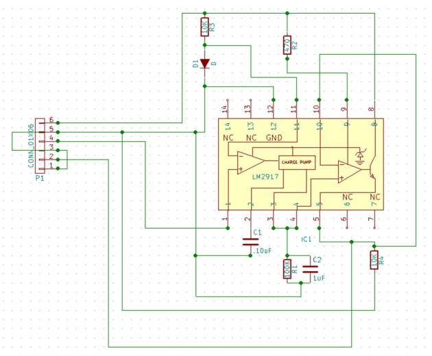
As I continue to work on wood gas one of things which is becoming more evident is that advancing the timing on small engines is crucial for good efficiency. A small engine like the Predator 212cc typically fires its spark plug roughly 24 degrees before the piston is at the top of its travel or “top dead center”. Since changing the engine timing requires disassembly, cutting keyways, and making new keys, I am looking for a more convenient electronic way to do it.


sjkdhf